
公司電話:13668086167 聯系手機:13668086167 在線QQ:
電子郵箱: 地址:重慶南岸區光電路
? 2020重慶匯涵化工有限公司ALL RIGHTS RESERVED
渝公網安備 50011502000923號

咨詢熱線:
13668086167
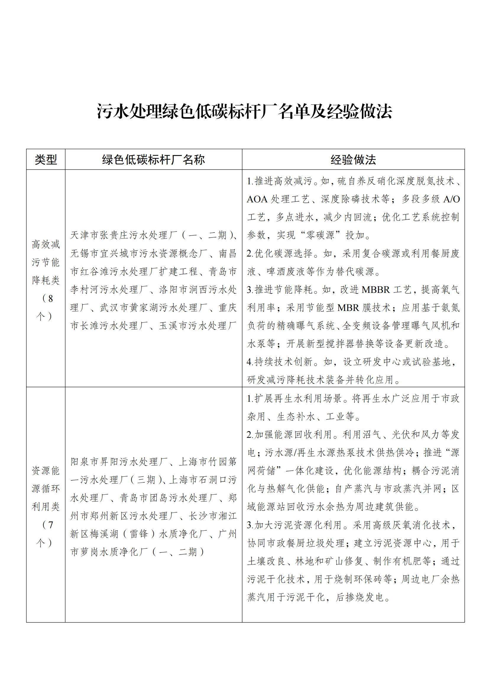
污水處理綠色低碳標桿廠名單及經驗做法
類型:高效減污節能降耗類 ( 8個)
綠色低碳標桿廠名稱:天津市張貴莊污水處理廠( 一、二期 )、 無錫市宜興城市污水資源概念廠 、南昌 市紅谷灘污水處理廠擴建工程、青島市 李村河污水處理廠 、洛陽市澗西污水處 理廠 、武漢市黃家湖污水處理廠 、重慶 市長灘污水處理廠、玉溪市污水處理廠
經驗做法:
1.推進高效減污。如,硫自養反硝化深度脫氮技術、 AOA 處理工藝 、深度除磷技術等 ; 多段多級 A/O 工藝 ,多點進水,減少內回流;優化工藝系統控制 參數 ,實現“零碳源”投加。
2.優化碳源選擇。如 ,采用復合碳源或利用餐廚廢 液、啤酒廢液等作為替代碳源。
3.推進節能降耗。如,改進MBBR 工藝,提高氧氣 利用率 ;采用節能型 MBR膜技術 ;應用基于氨氮 負荷的精確曝氣系統、全變頻設備管理曝氣風機和 水泵等 ;開展新型攪拌器替換等設備更新改造。
4.持續技術創新。如 ,設立研發中心或試驗基地, 研發減污降耗技術裝備并轉化應用。
類型:資源能源循環利用類 ( 7個)
綠色低碳標桿廠名稱:陽泉市昇陽污水處理廠、上海市竹園第 一污水處理廠( 三期)、上海市石洞口污 水處理廠、青島市團島污水處理廠、鄭 州市鄭州新區污水處理廠 、長沙市湘江 新區梅溪湖( 雷鋒)水質凈化廠 、廣州 市蘿崗水質凈化廠( 一、二期 )
經驗做法:
1.擴展再生水利用場景。將再生水廣泛應用于市政 雜用、生態補水、工業等。
2.加強能源回收利用。利用沼氣、光伏和風力等發 電;污水源/再生水源熱泵技術供熱供冷;推進“源 網荷儲”一體化建設,優化能源結構;耦合污泥消 化與熱解氣化供能 ; 自產蒸汽與市政蒸汽并網 ;區 域能源站回收污水余熱為周邊建筑供能。
3.加大污泥資源化利用。采用高級厭氧消化技術, 協同市政餐廚垃圾處理;建立污泥資源中心,用于 土壤改良、林地和礦山修復、制作有機肥等;通過 污泥干化技術,用于燒制環保磚等;周邊電廠余熱 蒸汽用于污泥干化 ,后摻燒發電。
類型:技術管理協同創新類( 14 個)
綠色低碳標桿廠名稱:北京市碧水再生水廠、北京市清河再生 水廠( 一、二期 )、太原市城南污水處理 廠、蘇州市婁江污水處理廠、南京市橋 北污水處理廠、廈門市前埔水質凈化廠、 十堰市神定河污水處理廠 、長沙市長善 垸水質凈化廠、深圳市福田水質凈化廠 ( 一期)、廣州市瀝滘凈水廠、成都市第 九再生水廠、昆明市第七八水質凈化廠、 延安市姚店污水處理廠( 二期 )、張掖市 污水處理廠
經驗做法:
1.推進大數據等新技術應用。如 ,采用大數據、物 聯網、BIM 技術構建全面覆蓋、高度集成的智慧水 務運維管理平臺 ;開發“ 智慧運營系統 ”“藥劑配 置數據庫”“設備云維保 ”“機器人智能巡檢管理平 臺 ”等。
2.提高運營管理效率。如,提供全鏈條管理、業務 標準和流程工具;將員工 日常工作內容快速植入系 統平臺 ,形成“人+工具 ”協同效應 ;建立完善全 周期全流程管理系統。
3.推進“ 廠網河湖” 一體化。如 ,統一調度管理維 護排水管網、污水處理廠、入河排口及再生水回用; 對于分散式污水處理廠,建立“ 上下聯動 、廠廠聯 動、廠網聯動”統籌調度機制;建立流域智慧聯動 系統;開展管網、河道水位水質聯動分析,水廠及 調蓄池聯動等 ,加強汛期污水調控。
4.推進產業集群發展。如 ,建設集污水處理、生活 垃圾焚燒、市政污泥處理三大循環經濟產業鏈于一 體的循環產業園。
類型:綜合示范類( 16 個)
綠色低碳標桿廠名稱:北京市高安屯再生水廠、北京市高碑店 再生水廠、北京市酒仙橋再生水廠、呼 和浩特市辛辛板污水處理廠、上海市泰 和污水處理廠、無錫市太湖新城污水處 理廠 、常州市江邊污水處理廠( 三、 四 期 )、杭州市余杭污水處理廠( 四期)、 六安市城北污水處理廠( 二期 )、廈門市 高崎水質凈化廠、鄭州市馬頭崗污水處 理廠 、武漢市江夏污水處理廠、深圳市 固戍水質凈化廠( 二期 )、重慶市九曲河 污水處理廠、內江市第二污水處理廠( 一 期 )、西安市經開草灘污水處理廠
經驗做法:
綜合高效減污節能降耗、資源能源循環利用、技術 管理協同創新等各方面舉措,推進高效減污節能降 耗新技術新工藝應用 , 大力開展資源能源回收利 用,積極推進管理模式機制創新,探索開展碳排放 評估及核算,系統推動污水收集處理全過程減污降 碳協同增效。

